2视频豆瓣7.9
10视频豆瓣7.4
11视频豆瓣7.2
9视频
8视频豆瓣6.2
5视频
发布于2025-05-30 主贴
添加回复
上映日期:2025-06-06
预告片 (8) 电影发行素材 (3)
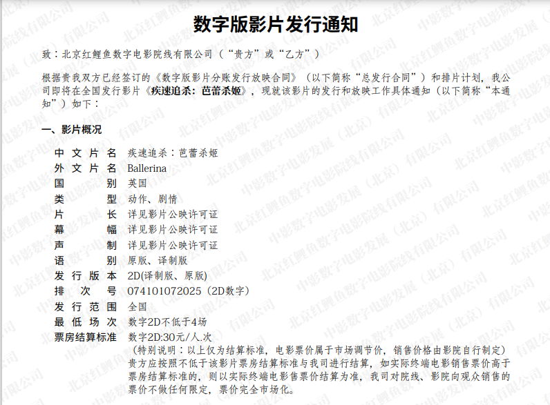
《疾速追杀:芭蕾杀姬》发行通知(第二次延期)
#发行通知# 2025-07-22
《疾速追杀:芭蕾杀姬》发行通知(第一次延期)
#发行通知# 2025-06-23
《疾速追杀:芭蕾杀姬》00:00:00-01:55:44
#字幕报# 2025-06-06
《疾速追杀:芭蕾杀姬》对外网盘
#发行素材网盘# 2025-05-30
扫码加站长微信(yeshan),注明“开通vip”