2视频豆瓣7.9
10视频豆瓣7.4
11视频豆瓣7.2
9视频
8视频豆瓣6.2
5视频
发布于2025-06-25 主贴
添加回复
上映日期:2025-06-27
预告片 (18) 电影发行素材 (7)
《F1:狂飙飞车》发行通知(第三次延期)
#发行通知# 2025-10-10
《F1:狂飙飞车》发行通知(第二次延期)
#发行通知# 2025-08-11
《F1:狂飙飞车》发行通知(延期)
#发行通知# 2025-07-09
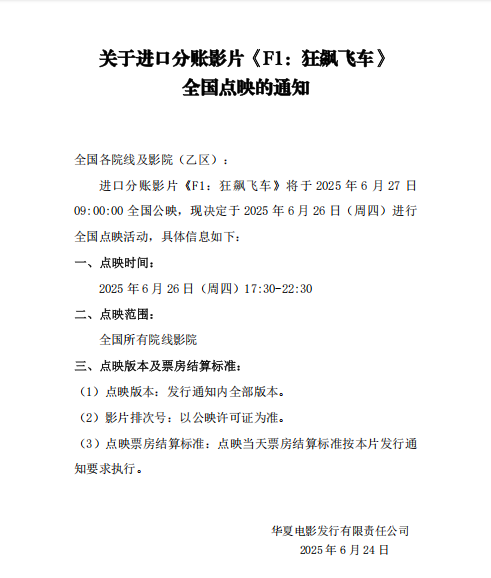
关于进口分账影片《F1:狂飙飞车》 点映的通知
#发行通知# 2025-06-16
《F1:狂飙飞车》发行通知
#发行通知# 2025-06-13
扫码加站长微信(yeshan),注明“开通vip”