2视频豆瓣7.9
10视频豆瓣7.4
11视频豆瓣7.2
9视频
8视频豆瓣6.2
5视频
发布于2025-09-12 主贴
添加回复
上映日期:2025-01-26
预告片 (4) 电影发行素材 (5)
《同甘共苦》档期变更的通知
#发行通知# 2025-09-18
《同甘共苦》发行素材盘
#发行素材网盘# 2025-09-12
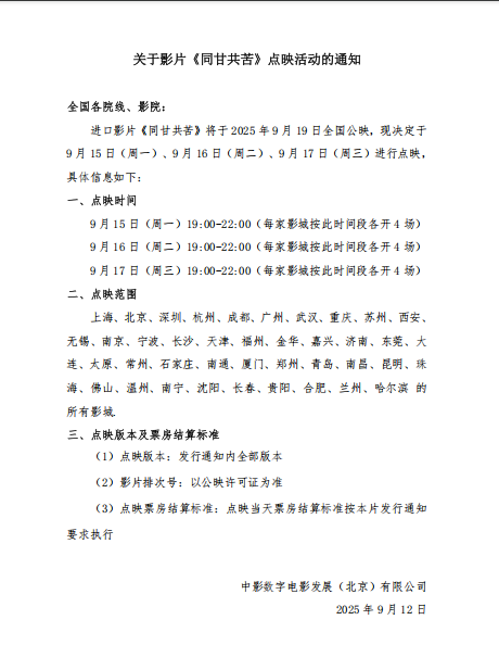
《同甘共苦》点映活动的通知
#发行通知# 2025-09-11
《同甘共苦》发行通知
#发行通知# 2025-09-10
扫码加站长微信(yeshan),注明“开通vip”