2视频豆瓣7.9
10视频豆瓣7.4
11视频豆瓣7.2
9视频
8视频豆瓣6.2
5视频
发布于2025-08-26 主贴
添加回复
上映日期:2025-09-05
预告片 (3) 电影发行素材 (4)
《关于约会的一切》发行通知(第二次延期)
#发行通知# 2025-10-23
《关于约会的一切》发行通知(延期)
#发行通知# 2025-09-26
电影《关于约会的一切》素材
#发行素材网盘# 2025-08-26
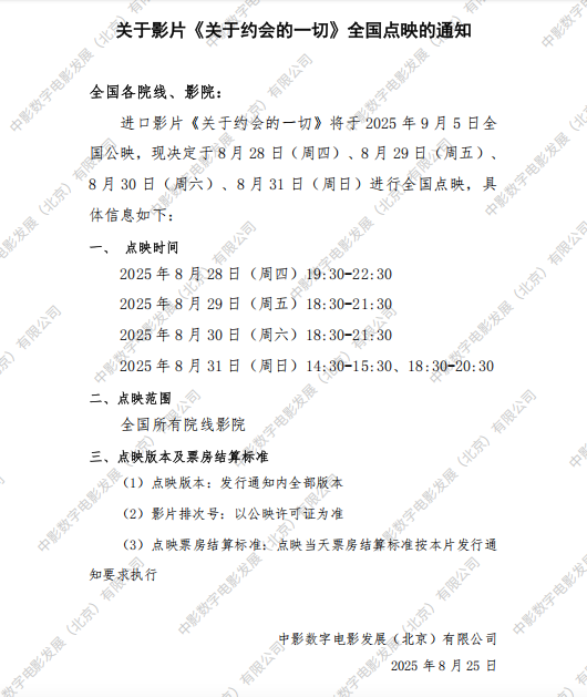
《关于约会的一切》发行通知
#发行通知# 2025-08-25
扫码加站长微信(yeshan),注明“开通vip”