2视频豆瓣7.9
10视频豆瓣7.4
11视频豆瓣7.2
9视频
8视频豆瓣6.2
5视频
发布于2025-09-01 主贴
添加回复
上映日期:2025-09-06
预告片 (2) 电影发行素材 (4)
《红丝绸》第三次密钥延期的通知
#发行通知# 2025-12-12
《红丝绸》第二次密钥延期的通知
#发行通知# 2025-11-12
《红丝绸》密钥延期的通知
#发行通知# 2025-10-09
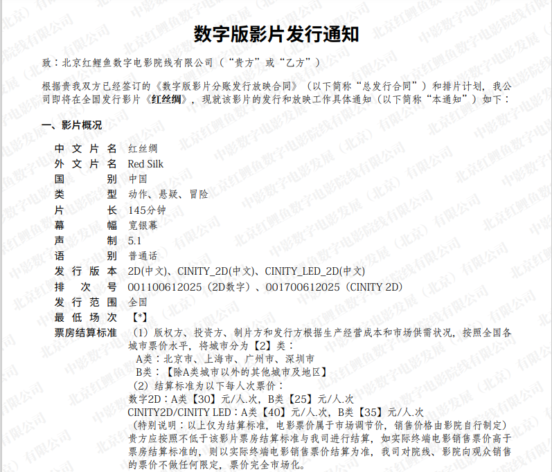
电影《红丝绸》素材
#发行素材网盘# 2025-09-02
扫码加站长微信(yeshan),注明“开通vip”